做家具的工序有什么
家具生产工序
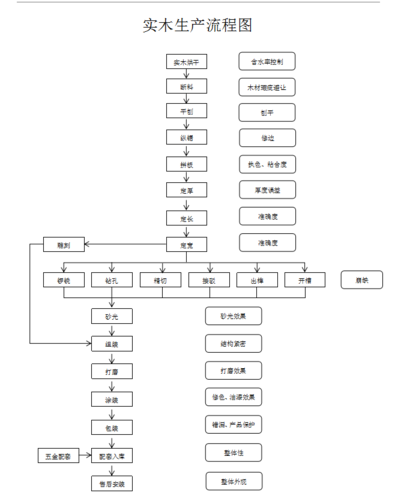
家具生产通常包括多个工序,从原材料的采购到最终产品的装配,每个环节都至关重要。以下是家具生产的一般工序流程:
1. 设计和规划阶段:
在开始生产之前,首先需要进行设计和规划。这包括与客户沟通需求、制定设计方案、选择材料和制定生产计划。
2. 原材料采购:
根据设计方案和生产计划,采购所需的原材料,包括木材、金属、玻璃、织物等。
3. 材料处理:
将原材料进行加工和处理,以满足产品设计的要求。这可能涉及木材的裁剪、打磨、涂漆,金属件的冲压、焊接等。

4. 零部件制造:
根据设计要求,制造家具所需的各个零部件,如桌腿、抽屉、支架等。这可能涉及到木工、金属加工、塑料成型等工艺。
5. 组装:
将制造好的零部件组装成最终的家具产品。这可能包括使用螺丝、胶水、榫头等方法进行固定和连接。
6. 表面处理:
对家具的表面进行处理,以增强其美观度和耐久性。这可能包括上漆、喷涂、贴皮、贴膜等工艺。
7. 质量检验:
对生产好的家具进行质量检验,确保其符合设计要求和标准,没有缺陷和质量问题。
8. 包装和运输:
将产品进行包装,以保护其在运输过程中不受损坏。然后安排运输,将产品送达客户指定的地点。
9. 售后服务:
在产品交付后,提供售后服务,包括安装指导、维修保养等,以确保客户对产品的满意度。
家具生产涉及多个工序,从原材料采购到最终产品的交付,每个环节都需要精心设计和严格控制质量,以确保最终产品符合客户的需求和期望。





